
I wanted to create a simple project to teach soldering and electronics to kids (10+ years) and beginners. I first thought of a simple two transistor LED flasher, but then decided to make it interactive by adding a touch sensitive element to it. The idea is that once made, this PCB can be worn as a badge.
I had initially designed this using through-hole components. Here’s a photo of the breadboard prototype. I was using a couple on BC547 and 2N2222 transistors.

With SMD becoming more and more common, I decided to design the PCB with. Plus I though SMD would have a much flatter profile - more suited to a badge.
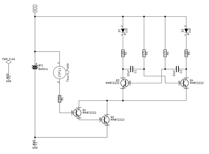
Here’s the schematic for the Blinky Badge:

The touch plate consists of a few closely spaced copper tracks, and when you put a finger across a track, it acts as a resistor, sending a small current into the darlington pair Q1 + Q2, which amplifies the current and switches on the bistable multivibrator circuit formed by Q3 + Q4. The circuit is powered by a CR2032 coin cell.
I designed this project using kicad, and the most interesting part was creating the touch pad. Since all kicad project files are plain text files, it was easy to figure out the structure and write a small Python script to generate the pad. Here’s a glimpse of the process:

Soldering the badge was mostly very easy, except for the transistors, which had very small pads. I have now changed the design to use larger pads. My next goal is to teach my 10 year old to solder this board.
Downloads
You can find all design files for this project, including the Bill Of Materials (BOM) and gerbers, at my github link below:
https://github.com/electronut/blinky-badge
Order From OSH Park

I’ve uploaded my gerbers to OSH Park. You can order PCBs from them using the link below.